CW-TRX 80m bis 10m mit Direktmischer und Phasenschieber

    An dieser Stelle möchte ich mich für die tolle Entwicklung dieses QCX+ TRX bei QRP Labs (Hans Summer) bedanken. Der originale QCX+ ist bei
    https://www.qrp-labs.com/qcxp.html erhältlich.

    Ich habe den Direktmisch-RX nachgebaut und etwas ergänzt, so das der TRX vom 80m-Band bis zum 10m-Band funktioniert. Die TX-Baugruppe habe ich aus dem Schaltbild des QMX nachgebaut und etwas ergänzt (ALC-Reglung). Eine Tiefpassbaugruppe mit 5 Tiefpässen mit Power-SWR-Messung überstreicht die Kurzwelle vom 3,5MHz bis 30MHz. Die Tiefpässe werden mit bistabilen Relais umgeschaltet.

    (Für größere Darstellung auf das Bild klicken.)

    • Der TRX von vorn. Links oben der Volume-Regler. Links unten der Drehgeber für Speed usw. In der Mitte habe ich das preiswerte OLED-Display mit einer Auflösung 128x64 Pixel plaziert. Recht davon 2 Tasten für die Bedienung und ganz rechts der Drehgeber ohne Rastung für den VFO. Die Impulsanzahl habe ich per SW verdoppelt, so dass pro Umdrehung 48 Schritte ausgeführt werden.
    • Der TRX von oben gesehen. Links unter der Ringkern für die Power-SWR-Messung. Von links nach rechts die 5 Tiefpässe, 30Mhz, 21,5, 14,5MHz, 7,2MHz und 3,8MHz. Die Tiefpässe sind in der Hauptsache für die Unterdrückung der Oberwellen beim Senden gedacht. Sie wirken aber auch im RX-Pfad.
    • Der TRX von unten. Die RX-TX Platine ist von beiden Seiten bestückt. Das Bild von der Oberseite der Platine ist im Abschnitt Sender zu sehen.
    • Das Oszillatormodul mit dem SI5351 und den 3 Oszillator-Ausgängen. Diese Platine gibt es im Internet überall für wenig Geld (unter 10 Euro) zu kaufen.


    Der Direktmisch-Empfänger

    Ich habe mir erlaubt den Empfänger vom QCX von QRP-Labs nachzubauen. Als VFO habe ich ein fertiges Modul mit einem SI5351 verwendet. Das war die einfachste Lösung. Diese Module sind für wenig Geld bei Ebay erhältlich. Der Empfänger ist ein Direktmischempfänger mit einem Doppelbalancemischer am Eingang. Der Doppelbalancemischer wird mit zwei Oszillatoren gleicher Frequenz, aber Phasenverschoben, angesteuert. Ein Oszillatorsignal ist um 90 Grad in der Sinusphase verschoben. Nach dem Mischen habe ich zwei getrennte NF-Kanäle. Diese werden rauscharm verstärkt und anschliessend zum NF-Phasenschieber geführt (90 Grad NF Phasenschieber). Beide Signale werden zusammen geführt und ergeben das Empfangssignal wobei ein Seitenband stark unterdrückt wird. Die Seitembandunterdrückung beträgt etwas mehr als 50dB.

    (Für größere Darstellung auf das Bild klicken.)

    • Blatt 1 des Schaltbildes. Links das schaltbare Dämpfungsglied. Anschliessend der Übertrager vor dem Doppelbalance Mischer und die Phasenschieber für die NF.
    • Es folgt der NF-Bandfilter. Unten links habe ich einen AD8307 vorgesehen für die Messung des NF-Empfangspegels. Ausgewertet wird in dBm und umgerechnet in eine entsprechende S-Meter-Anzeige.
    • In Blatt 3 ist der TX zu sehen. Ich habe noch eine Möglichkeit der Leistungsreglung mit vorgesehen. Dazu verwende ich eine PWM-Ausgang des PIC18F46K22.
    • Im weitern Bild ist eine Messkurve mit dem NWT2.0 zu sehen, mit der Bandbreite des NF-Filters und die Seitenband-Unterdrückung. Die Bandbreite beträgt etwa 200Hz. Auf der linken Seite der Kurve sieht man das zweite Seitenband mit einer Unterdrückung von 52,53dB. Das ist beachtlich.
    • Ich habe von den beiden Oszillator-Ausgängen des SI5351 ein Oszillogramm gemacht. Zu sehen sind beide Kanäle des VFOs im 80m-Band mit 90 Grad Phasenverschiebung. Die Phasenverschiebung wird per Software erzeugt.
    • Hier noch das Oszillogramm der Phasenverschiebung im 10m-Band.

    Die Empfindlichkeit des RX ist auch ausreichend. Im 40m-Band habe ich -122dBm MDS gemessen. Im 10m-Band lässt die Empfindlichkeit etwas nach. Da habe ich -112dBm MDS erreicht. Das ist ein bisschen wenig, aber für mich ausreichend.


    Der Sender

    Auch den Sender habe ich teilweise nachgebaut und nicht selbst entwickelt. Vorbild war das Sendeteil des QMX. Allerdings habe ich meine ALC-Reglung mit eingefügt. Die ALC erlaubt eine Leistungsreglung von wenigen mWatt bis volle Leistung per Software. Dazu nutze ich einen PWM-Ausgang des PIC18F46K22.

    (Für größere Darstellung auf das Bild klicken.)

    • Das Schaltbild des Senders. Links kommt das HF-Signal vom Modul SI5351 aus dem 3. Ausgang CLK2. Mit den ICs wird ein Gegentakt erzeugt. Zwei Gatter des 74ACT08 treiben jeweils 2x BS170. Der Ausgangsübertrager wird speziell gewickelt. Über R45 und R47 wird die Gatespannung eingestellt. R48 und C53 bewirken eine Verringerung der Klicks bei den CW-Signalen.
    • Die Hüllkurve des CW-Signals bei einer Gebegeschwindigkeit von 18WpM.
    • Die Hüllkurve des CW-Signals bei einer Gebegeschwindigkeit von 40WpM. Die Ecken der Hüllkurve werden mit der Kombination R48, C53 etwas abgerundet.
    • Hier noch das versprochene Bild von der Oberseite der RX-TX Platine. Links das aufgesteckte Modul mit dem SI5351. In der Mitte die blauen Einstellregler sind für das Optimieren des NF-Phasenschiebers. Rechts davon die 4x BS170 mit Kühlung. Ganz rechts auf der Platine ist der Ausgangsübertrager. An der Rückwand ist von oben nach unten BNC-Antennenbuchse, RS232-TTL, Keyer, Kopfhörer und Stromversorgung (Hohlbuchse).
    • Es folgen noch 3 Messungen der Oberwellenreiheit bei 80m, 10m und 30m. Im 30m-Band wird der TP für 14,5MHz mit benutzt. Deshalb ist eine kleine Oberwelle zu sehen, aber sie ist 60dB unterdrückt.

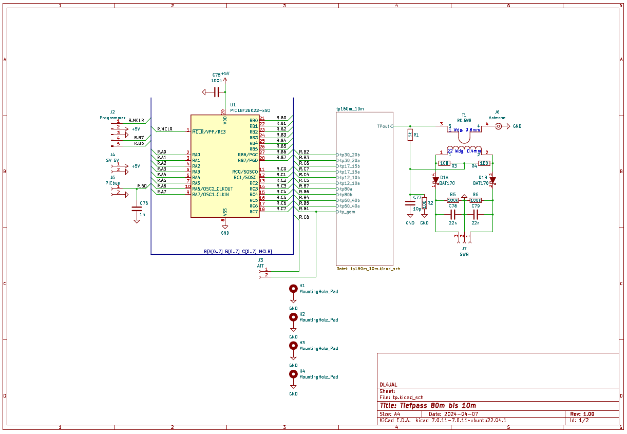
    • Das Schaltbild der Tiefpass-Baugruppe. Geschaltet werden die bistabilen Relais direkt mit den Ausgängen des PIC18F25K22. Das mache ich immer so. Nach dem Umschalten fliesst fast kein Strom mehr. Der PIC ist im Slepp-Modus. Die SWR-Messbrücke ist eine bewährte Schaltung von DL2AVH, Helmut. Sehr einfach, kein Abgleich ist nötig.
    • Die 5 Tiefpässe für alle Bänder. Die Kondensatoren halten alle mindestens 250V aus. Die Ringkerngrössen sind 80m: T44-2, 40m: T44-6, 20m: T44-6 15m: T37-6 und 10m: T37-6. Die Induktivitätswerte müssen ausgemessen werden.
    • Im Anschluss noch die 3D-Ansicht Vorderseite der Leiterplatte mit Kicad erzeugt.
    • Und die 3D-Ansicht Hinterseite der Leiterplatte mit Kicad erzeugt.


    Die Steuerbaugruppe MC

    Jetzt fehlt nur noch die Baugruppe, die den TRX steuert. Als Microkontroller habe ich einen PIC18F46K22 in SMD ausgewählt. Somit wird die Platine entsprechend klein und alle 3 Platinen passen in ein Metallgehäuse für Leiterplatten in Eurokartengrösse. Als Display verwende ich ein kleines OLED-Grafik-Display, 0,96 Zoll und 128x64 Pixel. Für die Bedienung habe ich 2 Drehgeber, ein Potentiometer und 2 Tasten vorgesehen.

    (Für größere Darstellung auf das Bild klicken.)

    • Das Schaltbild der MC-Baugruppe. Links die beiden Drehgeber mit 24 Impulsen pro Drehung. Der Drehgeber für den VFO hat keine Rastung. Ich habe mit einem SW-Trick die Anzahl der Impulse verdoppelt, so dass 48 Impulse pro Umdrehung entstehen. Der zweite Drehgeber ist für den Keyer zur Einstellung der Gebegeschwindigkeit. Zusätzlich ist der Drehgeber für die Menüfunktionen und das SETUP vorgesehen. In Kombination mit den beiden Tasten. Das Display hat nur 4 Anschlüsse, +5V, GND und 2 Pins für den I2C-Bus. Das Poti ist für die Lautstärke. Die Erzeugung des Mithörtones wird im PIC18F46K22 per SW erzeugt. Ich nutze dazu den D/A Wandler des PIC. Es wird ein Sinus nachgebildet. Frequenz und Amplitude ist im SETUP einstellbar.
    • Im Anschluss noch die 3D-Ansichten der Leiterplatte mit Kicad erzeugt. Es sind nicht viele Bauelemente. U3 ist ein OPV für die Entkopplung des D/A-Wandlers. Dieser Ausgang ist sehr hochohmig. Der Mithörton wird direkt an die Kopfhörerbuchse geführt.
    • Links oben das Poti. Darunter der Drehgeber mit Rastung. In der Mitte der PIC und drüber das OLED-Display. Rechts davon die beiden Tasten und ganz rechts der Drehgeber ohne Rastung für den VFO.
    • Ein Bild von der Frontplatte. Der TRX im Empfangsmodus. Im Display oben die Schrittweite des VFO in kleiner Schrift. Zeile 2 die Frequenz im 30m-Band. In Zeile 3 die Spannung der Stromversorgung und das Empfangssignal liegt mit S5 an. In Zeile 4 die Gebegeschwindigkeit des Keyers.
    • Im Sendemodus ändert sich Zeile 3 und Zeile 4. Es wird die Sendeleistung und das SWR angezeigt.
    • Das Tunen ist ein extra Menüpunkt. Die Sendeleistung wird reduziert auf 1 Watt (ALC Reglung), um die 4xBS170 zu schonen. Der Wert der ALC-Reglung ist auch zu sehen (PWM: 233). Sendeleistung für das Tunen ist im SETUP einstellbar.


    Dateien zum CW-TRX

    QRP_TRX_Allband_Direktmisch_RX_erweiter.pdf PDF Beschreibung, Schaltbilder usw...(hoch geladen 14.05.24)

    mc_v1_00.hex HEX-Datei zum programmieren des PIC18F46K22 (hoch geladen 14.05.24)
    tpmc_v1_00.hex HEX-Datei zum programmieren des PIC18F25K22 (hoch geladen 14.05.24)

    cw_qrp_trx_80m_bis_10m.zip Die Programmquellen des PIC18F46K22 und PIC18F25K22 (hoch geladen 14.05.24)

    mc_2024_05_06.zip ZIP Kicad-Dateien von der mc-Platine(hoch geladen 06.05.24)
    rx_tx_2024_05_06.zip ZIP Kicad-Dateien von der rx_tx-Platine(hoch geladen 06.05.24)
    tp_2024_05_06.zip ZIP Kicad-Dateien von der tp-Platine(hoch geladen 06.05.24)
    buchsen_2024_05_14.zip ZIP Kicad-Dateien von der Buchsen-Platine hinten (hoch geladen 14.05.24)

    Alle Platinen sind mit Kicad 7.0 entworfen. In der ZIP-Dateie befinden sich alle Dateien die zum Aufbau nötig sind.
      Inhalt der ZIP:
    • bom

      Im Verzeichnis ist die PDF mit dem Schaltplan. Die Datei ibom.html kann mit jedem Internetbrowser geöffnet werden. Ganz oben sind Buttons mit den man die Ansichten ändern kann. Mit dem ganz linken Button kan man separate Listen und Bilder für die Bestückung erzeugen.
    • production

      Im Verzeichnis befindet sich die GERBER-Datei für die Produktion der Leiterplatte bei der Firma JLCPCB.
    • sonstige Dateien

      Wer Kicad 7.0 hat kann natürlich auch direkt die Leiterplatte und das Schaltbild in Kicad anschauen.


    Schlusswort

    Eventuelle Nachfragen bitte per E-Mail DL4JAL@t-online.de